2024级食品科学与工程专业本科人才培养方案
时间:2025-03-14
食品科学与工程专业本科人才培养方案
所属学院:英国上市公司365 标准学制:4年
学科门类:工学 专业代码:082701
专业大类:食品科学与工程类 授予学位:工学学士
适用年级:2024级 专业负责人:赵芹
一、培养目标
为培养适应未来食品产业发展需求、德智体美劳全面发展的社会主义合格建设者和可靠接班人,本专业立足山东省“现代海洋”和“现代高效农业”优势战略产业,聚焦国家健康食品新兴领域发展需求,培养具有良好的道德品质和社会责任感,具有可持续发展理念、国际视野、创新意识、沟通与合作精神,心智体魄健康,遵守工程职业道德和法律法规,系统掌握食品科学与工程专业的基本知识和技能,能解决复杂食品工程问题,在食品科学与工程领域,特别是在果蔬制品、水产品、肉制品生产制造业,从事设计开发、工程优化、生产管理等方面工作的应用型工程技术人才,以及通过研究生阶段的学习和训练,从事项目研究、教育教学等方面工作的专业技术人才。学生毕业5年左右预期达到的职业和专业成就如下:
(1)设计开发与工程优化:在多学科背景团队中承担果蔬制品/水产品/肉制品工艺过程的研究与开发工作,或对以上食品生产过程进行综合分析并提出优化解决方案,实现工艺优化,成为果蔬制品/水产品/肉制品生产企业的技术骨干。
(2)生产管理:能够承担食品生产项目的管理工作,并带领团队成员有效实施,在中小型食品生产企业担任主要领导职务或在大中型食品企业担任项目管理人员。
(3)项目研究与教育教学:通过研究生阶段的学习后,能够作为研究骨干承担食品科学领域应用性项目的主要研究工作,或在职业院校或相关教育部门承担教育教学任务,成为骨干教师。
二、毕业要求
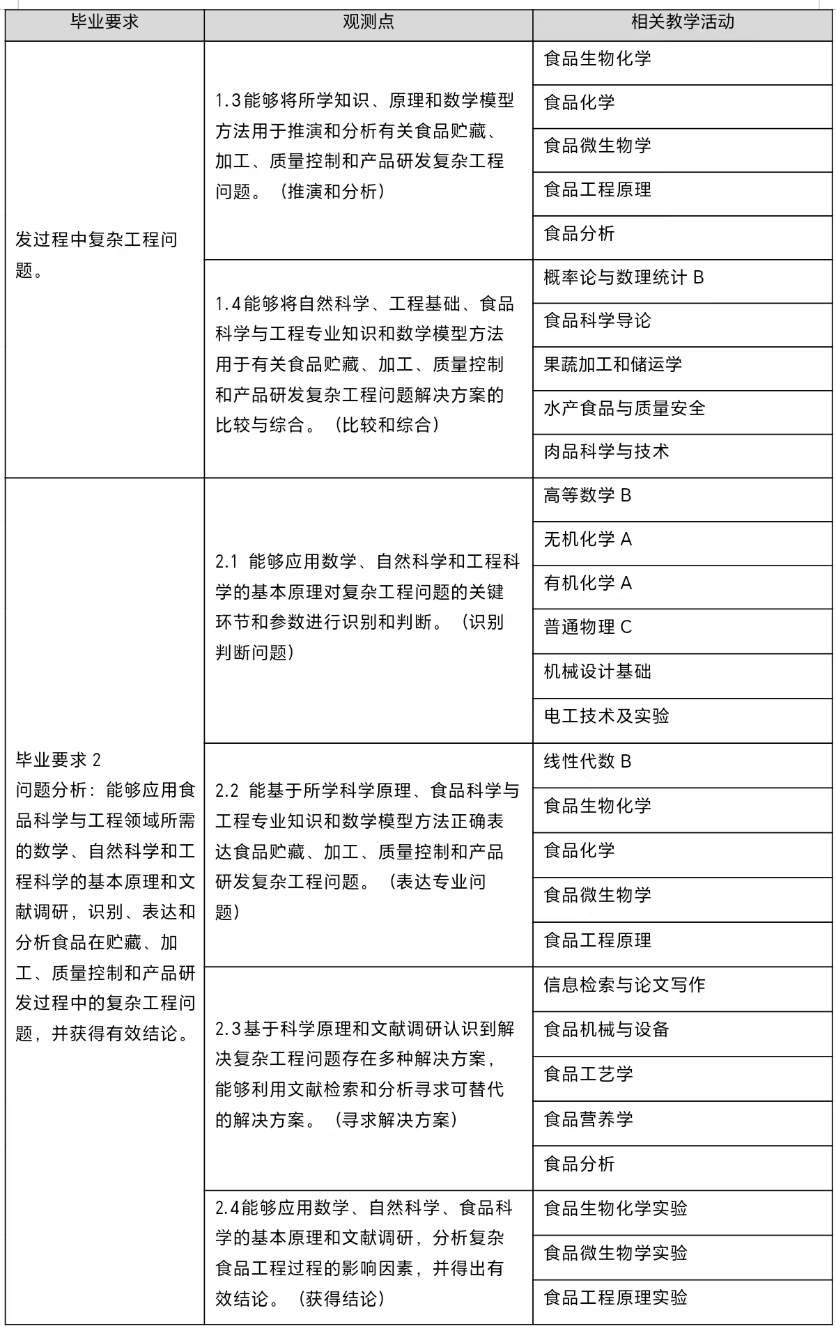
1. 工程知识:具有从事食品科学与工程领域所需的高等数学、数理统计等数学知识,大学物理、有机化学、分析化学等自然科学知识,工程制图、机械设计基础等工程基础知识,以及生物化学和微生物学等生物科学、食品科学与工程专业知识,并能够用于解决食品贮藏、加工、质量控制和产品研发过程中复杂工程问题。
2. 问题分析:能够应用食品科学与工程领域所需的数学、自然科学和工程科学的基本原理和文献调研,识别、表达和分析食品贮藏、加工、质量控制和产品研发过程中的复杂工程问题,并获得有效结论。
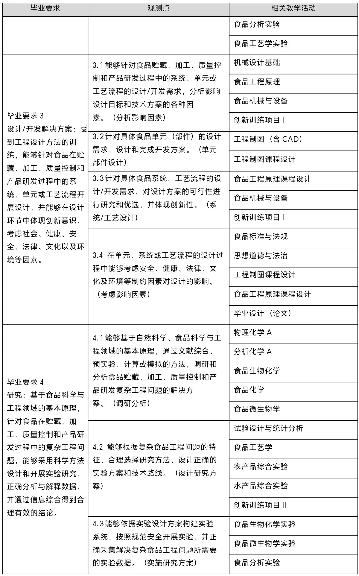
3. 设计/开发解决方案:受到工程设计方法的训练,能够针对食品贮藏、加工、质量控制和产品研发过程中的系统、单元或工艺流程开展设计,并能够在设计环节中体现创新意识,考虑社会、健康、安全、法律、文化以及环境等因素。
4. 研究:基于食品科学与工程领域的基本原理,针对食品贮藏、加工、质量控制和产品研发过程中的复杂工程问题,能够采用科学方法设计和开展实验研究,正确分析与解释数据,并通过信息综合得到合理有效的结论。
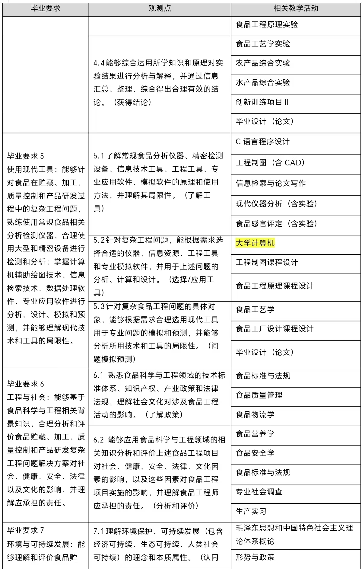
5. 使用现代工具:能够针对食品贮藏、加工、质量控制和产品研发过程中的复杂工程问题,熟练使用常规食品相关分析检测仪器,合理使用大型和精密设备进行检测和分析;掌握计算机辅助绘图技术、信息检索技术、数据处理软件、专业应用软件进行分析、设计、模拟和预测,并能够理解现代技术和工具的局限性。
6. 工程与社会:能够基于食品科学与工程相关背景知识,合理分析和评价食品贮藏、加工、质量控制和产品研发复杂工程问题解决方案对社会、健康、安全、法律以及文化的影响,并理解应承担的责任。
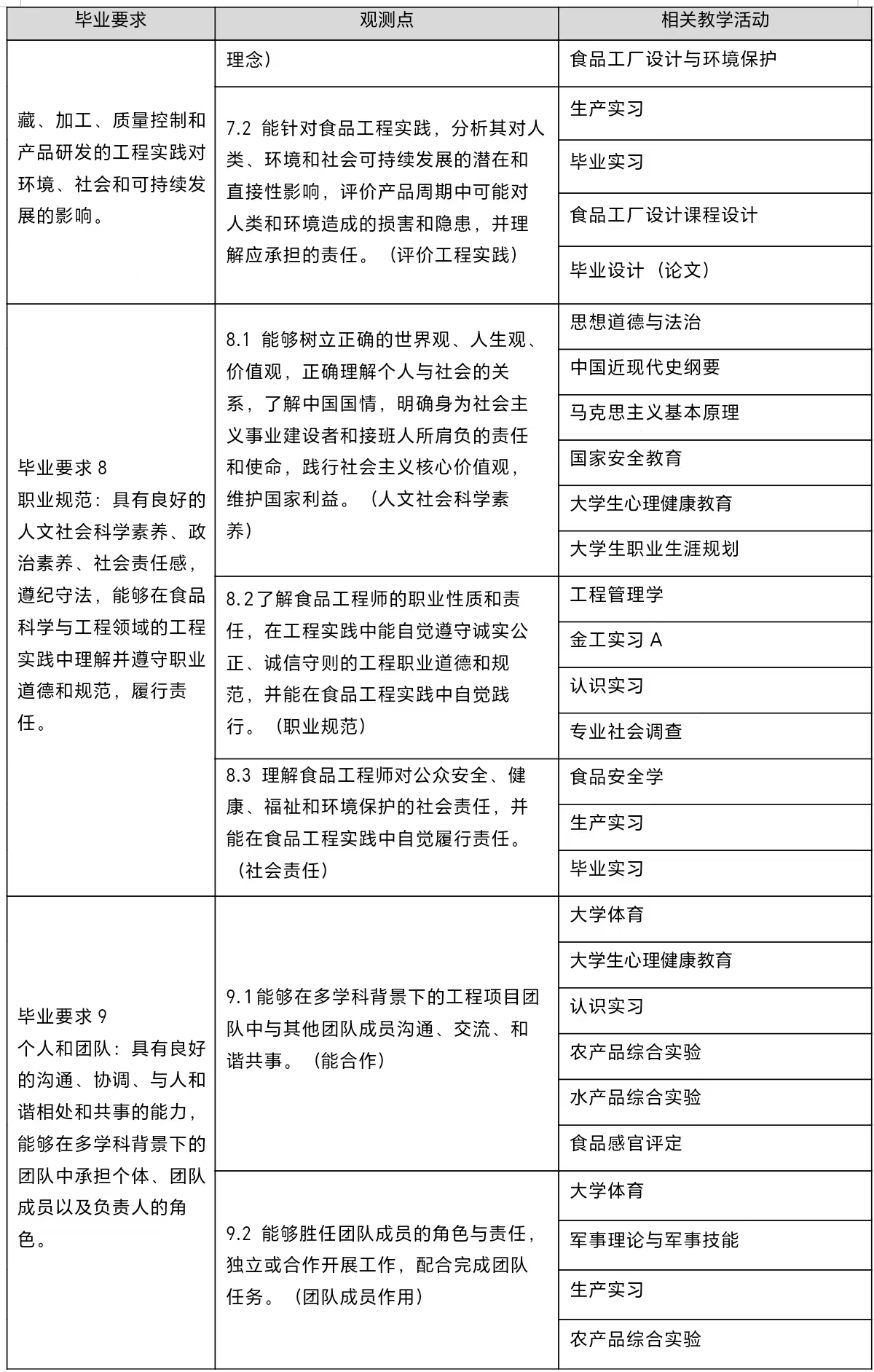
7. 环境与可持续发展:能够理解和评价针对食品贮藏、加工、质量控制和产品研发复杂工程问题的工程实践对环境、社会和可持续发展的影响。
8. 职业规范:具有良好的人文社会科学素养、政治素养、社会责任感,遵纪守法,能够在食品科学与工程领域的工程实践中理解并遵守职业道德和规范,履行责任。
9. 个人和团队:具有良好的沟通、协调、与人和谐相处和共事的能力,能够在多学科背景下的团队中承担个体、团队成员以及负责人的角色。
10.沟通:能够就食品科学与工程领域的工程问题与同行及公众进行沟通和交流,能够设计和撰写报告、发言和回答问题;了解本专业国际发展前沿和研究热点,具备一定的国际视野;掌握一门外国语,能够在跨文化背景下就专业问题进行基本沟通和交流。
11. 项目管理:理解并掌握涉及食品贮藏、加工、质量控制和产品研发复杂工程问题在工程管理中所需的管理原理与经济决策方法,并能在多学科环境中应用。
12. 终身学习:具有自主学习和终身学习的意识,有不断学习和适应发展的能力。
三、课程体系对毕业要求支撑关系矩阵







四、学制与授予学位
学校实行弹性学制,允许学生提前或延期毕业。本专业基本学制为四年,在校学习时间可为三至六年。学生提前修满专业人才培养方案规定的学分,可以提前毕业(最多提前一年)。学生在基本学制年限内未修满专业人才培养方案规定的学分,允许延期毕业(学制最长可为六年)。对有特殊原因、特殊困难的学生,经学校批准允许中断学习,进行休学或创业(停学),保留学籍,停学时间不计入在校学习年限。达到学位授予标准的,授予工学学士学位。
五、主干学科
食品科学与工程
六、专业核心课程
食品生物化学、食品微生物学、食品化学、食品工艺学、食品工程原理、食品分析、食品营养学、食品安全学、食品机械与设备、食品工厂设计与环境保护、食品分析实验、食品微生物学实验、食品工艺学实验、食品工厂设计课程设计、生产实习、毕业设计(论文)
七、课程设置学时、学分比例


八、课程设置、教学环节及进程
(一)必修课程设置及进程(共146.5学分)



(二)选修课程设置及进程(共选修19学分。专业选修课程的限选课程模块和素质拓展课程模块必须修读,另从任选课程模块中选修2学分;从通识通选课程中选修4学分)

九、说明
1. 所有理论课和实验课程均在14-16周内完成授课,15周-20周(共4-6周)为小学期,安排实习、实训、综合实验等实践活动。


鲁公网安备 37060202000109号